独有防造假技术,确保销售SOP真实执行
线索到回款闭环管理,强化跟进、提升赢率
独创万能促销模版,灵活配置各类费用流程
通过低代码平台,定制开发不再有任何障碍
为经销商构建移动化、电商化的服务窗口
让营销部门拥有自己的敏捷BI
为品牌商构建移动化、电商化的客户服务窗口
用新技术解决老问题,消费品行业AI优秀实践
集“前端业务+后台业财”于一体的新一代数字化系统
让终端永远在线,不错过任何一笔生意
实时生意看板,智慧经营尽在掌控
告别瞎忙!快消人用AI拜访助理,效率翻倍
快消业务员的晋升危机!

老王眼中燃起战火,猛地攥紧拳头——不是恐慌,是嗅到战机的兴奋。
「拜访外挂」
感受AI的神秘力量
当老王正准备外出拜访客户时。业务员小李神秘一笑:“急什么?磨刀不误砍柴工,听说过勤策AI Agent拜访助理吗?”

“以前跑客户,是否拜访总是凭感觉,重点客户拜访也没有计划”。
现在,老王打开手机,AI秒级安排好“拜访计划”:

AI推荐拜访客户并一键添加至今日拜访计划

老王一拍脑袋,原来这家门店这么久没拜访了,都忘记了,即刻出发。
「拜访助理」
比销售更懂销售的AI
到终端门店了,老王想推销自家新品,可是面对货架上20款竞品,终端店老板直摆手“有了有了,不需要了!”
老王默默打开勤策。。。。。。


老王两眼一亮,瞬间来了自信,一顿输出彻底征服终端老板。
快消老炮的新职场哲学
三个月后,老王成功晋升主管,却多了个新外号——“AI侠”。

他的工作日常变成:
早晨边吃早饭边听AI安排“今日推荐拜访客户”
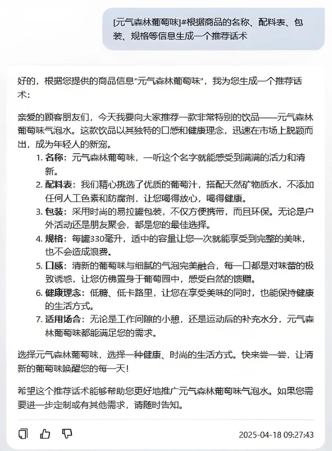
去门店推新品,听听AI生成的“销售话术”
下班前问问AI这个月拜访达成情况
与其被浪潮拍晕,不如踩着AI冲浪板
这个时代没有永久的铁饭碗,只有不断进步。勤策拜访助理不是来抢饭碗的,而是给每个快消人配一个专属助理,以前拼腿力,现在拼“算力+人性化服务”的融合能力。
CopyRight © 2012- All Rights Reserved. 南京掌控网络科技有限公司qince.com 版权所有
增值电信业务经营许可证:苏B2-20130134 苏ICP备12075242号 苏公网安备: 32010502010007号